Промышленная Сибирь Ярмарка Сибири Промышленность СФО Электронные торги НОУ-ХАУ Электронные магазины Карта сайта
 
 

Поиск патентов

Как искать?
Реферат
Название
Публикация
Регистрационный номер
Имя заявителя
Имя изобретателя
Имя патентообладателя

    





Оформить заказ и задать интересующие Вас вопросы Вы можете напрямую c 6-00 до 14-30 по московскому времени кроме сб, вс. whatsapp 8-950-950-9888

На данной странице представлена ознакомительная часть выбранного Вами патента

Для получения более подробной информации о патенте (полное описание, формула изобретения и т.д.) Вам необходимо сделать заказ. Нажмите на «Корзину»


УСТРОЙСТВО ЗАЩИТЫ ЛИНИИ ЭЛЕКТРОПЕРЕДАЧ

Номер публикации патента: 2416850

Вид документа: C1 
Страна публикации: RU 
Рег. номер заявки: 2009129946/07 
  Сделать заказПолучить полное описание патента

Редакция МПК: 
Основные коды МПК: H02H003/32    
Аналоги изобретения: RU 2309508С1, 27.10.2007. RU 26693 U1, 10.11.2002. RU 72571 U1, 20.04.2008. US 6628486 В1, 30.09.2003. 

Имя заявителя: Винокуров Владимир Иванович (RU),
Винокуров Дмитрий Владимирович (RU),
Зыков Владимир Николаевич (RU) 
Изобретатели: Винокуров Владимир Иванович (RU)
Винокуров Дмитрий Владимирович (RU)
Зыков Владимир Николаевич (RU) 
Патентообладатели: Винокуров Владимир Иванович (RU)
Винокуров Дмитрий Владимирович (RU)
Зыков Владимир Николаевич (RU) 

Реферат


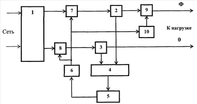
Использование: в области электротехники. Технический результат - расширение функциональных возможностей. Устройство содержит выключатель (1), первый (2) и второй (3) датчики тока, схему вычитания (4), схему измерения скорости изменения разности токов (5), пороговое устройство (6) и первый (7), и второй (8) электронные выключатели, твердотельное реле (9) и инвертор (10), причем выходы первого (2) и второго (3) датчиков токов соединены с входами схемы вычитания (4), выход которой через схему измерения скорости изменения разности токов (5) соединен с входом порогового устройства (6), выход которого соединен с входами первого (7), второго (8) электронных выключателей и инвертора (10), выход которого соединен с управляющим входом твердотельного реле (9), вход которого соединен через первый (2) датчик тока с выходом первого (7) электронного выключателя, а выход является выходом линии электропередач. 1 ил.

Дирекция сайта "Промышленная Сибирь"
Россия, г.Омск, ул.Учебная, 199-Б, к.408А
Сайт открыт 01.11.2000
© 2000-2018 Промышленная Сибирь
Разработка дизайна сайта:
Дизайн-студия "RayStudio"