Промышленная Сибирь Ярмарка Сибири Промышленность СФО Электронные торги НОУ-ХАУ Электронные магазины Карта сайта
 
 

Поиск патентов

Как искать?
Реферат
Название
Публикация
Регистрационный номер
Имя заявителя
Имя изобретателя
Имя патентообладателя

    





Оформить заказ и задать интересующие Вас вопросы Вы можете напрямую c 6-00 до 14-30 по московскому времени кроме сб, вс. whatsapp 8-950-950-9888

На данной странице представлена ознакомительная часть выбранного Вами патента

Для получения более подробной информации о патенте (полное описание, формула изобретения и т.д.) Вам необходимо сделать заказ. Нажмите на «Корзину»


АТОМНО - ЛУЧЕВАЯ ТРУБКА НА ПУЧКАХ АТОМОВ ЦЕЗИЯ ИЛИ РУБИДИЯ

Номер публикации патента: 2371822

Вид документа: C1 
Страна публикации: RU 
Рег. номер заявки: 2008122825/28 
  Сделать заказПолучить полное описание патента

Редакция МПК: 
Основные коды МПК: H01S001/06    
Аналоги изобретения: Фатеев. Стандарты частоты и времени на основе квантовых генераторов и дискриминаторов. - М.: Советское радио, 1979, с.129-149. RU 2029419 С1, 20.02.1995. RU 2062537 С1, 20.06.1996. JP 1177719 А, 14.07.1989. JP 4139776 А, 13.05.1992. 

Имя заявителя: Федеральное государственное унитарное предприятие "Научно-производственное предприятие "Исток" (ФГУП НПП "Исток") (RU),
Российская Федерация, от имени которой выступает государственный заказчик - Министерство обороны Российской Федерации (RU) 
Изобретатели: Плешанов Сергей Анатольевич (RU)
Харченко Лидия Александровна (RU) 
Патентообладатели: Федеральное государственное унитарное предприятие "Научно-производственное предприятие "Исток" (ФГУП НПП "Исток") (RU)
Российская Федерация, от имени которой выступает государственный заказчик - Министерство обороны Российской Федерации (RU) 

Реферат


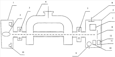
Изобретение относится к технике квантовых дискриминаторов частоты (КДЧ). Атомно-лучевые трубки на цезии или рубидии (АЛТ) служат в качестве КДЧ, использование которых позволяет обеспечить генерацию чрезвычайно точных сигналов частоты. Атомно-лучевая трубка содержит вакуумный корпус 1, в котором расположены: источник 2 пучка атомов цезия или рубидия, первый и второй селекторы 3 атомных состояний, СВЧ резонатор 4, индикаторное устройство 5, ионизатор 6, масс-спектрометр 7, магниторазрядный насос 8, коллектор 9. Вдоль траектории прохождения пучка расположены геттеры компактные 10, например из графита и пленочные 11, например из аквадага. В индикаторном устройстве 5 дополнительно установлен по меньшей мере один дополнительный геттер 12, выполненный пористым из активных металлов или их смесей, причем его пористая поверхность покрыта графитовой пленкой микронной или субмикронной толщины. Дополнительный пористый геттер 12 может быть также установлен в источнике атомного пучка, в СВЧ резонаторе, в первом и/или втором селекторе атомных состояний, по краям первого и/или второго селектора атомных состояний, на входе в первый и/или второй селектор атомных состояний, на выходе первого и/или второго селектора атомных состояний. Технический результат - высокий вакуум в процессе работы или хранения АЛТ, увеличение срока службы прибора. 8 з.п. ф-лы, 1 ил.

Дирекция сайта "Промышленная Сибирь"
Россия, г.Омск, ул.Учебная, 199-Б, к.408А
Сайт открыт 01.11.2000
© 2000-2018 Промышленная Сибирь
Разработка дизайна сайта:
Дизайн-студия "RayStudio"