|
На данной странице представлена ознакомительная часть выбранного Вами патента
Для получения более подробной информации о патенте (полное описание, формула изобретения и т.д.) Вам необходимо сделать заказ. Нажмите на «Корзину»
| СПОСОБ РАСХОЛАЖИВАНИЯ И ВЫВОДА ИЗ РАБОТЫ ЭНЕРГОБЛОКА АТОМНОЙ ЭЛЕКТРИЧЕСКОЙ СТАНЦИИ ИЛИ ЯДЕРНОЙ ЭНЕРГЕТИЧЕСКОЙ УСТАНОВКИ ДРУГОГО НАЗНАЧЕНИЯ ПРИ ПОЛНОМ ОБЕСТОЧИВАНИИ И УСТРОЙСТВО ДЛЯ ЕГО ОСУЩЕСТВЛЕНИЯ |  |
Номер публикации патента: 2162621 |  |
| Редакция МПК: | 7 | | Основные коды МПК: | G21C015/18 G21D003/00 | | Аналоги изобретения: | ИВАНОВ В.А. Полное обесточивание энергоблока. Эксплуатация АЭС. - С.-Пб: Энергоатомиздат, 1994, с.330-332. RU 2070347 C1, 10.12.1996. SU 910067 A, 07.11.1982. EP 02006922 A1, 30.12.1996. US 4448023 A, 15.05.1984. US 4840766 A, 20.06.1989. |
| Имя заявителя: | Научно-исследовательский технологический институт им. А.П. Александрова | | Изобретатели: | Ишин В.В. Тамбовцев В.С. | | Патентообладатели: | Научно-исследовательский технологический институт им. А.П. Александрова |
Реферат |  |
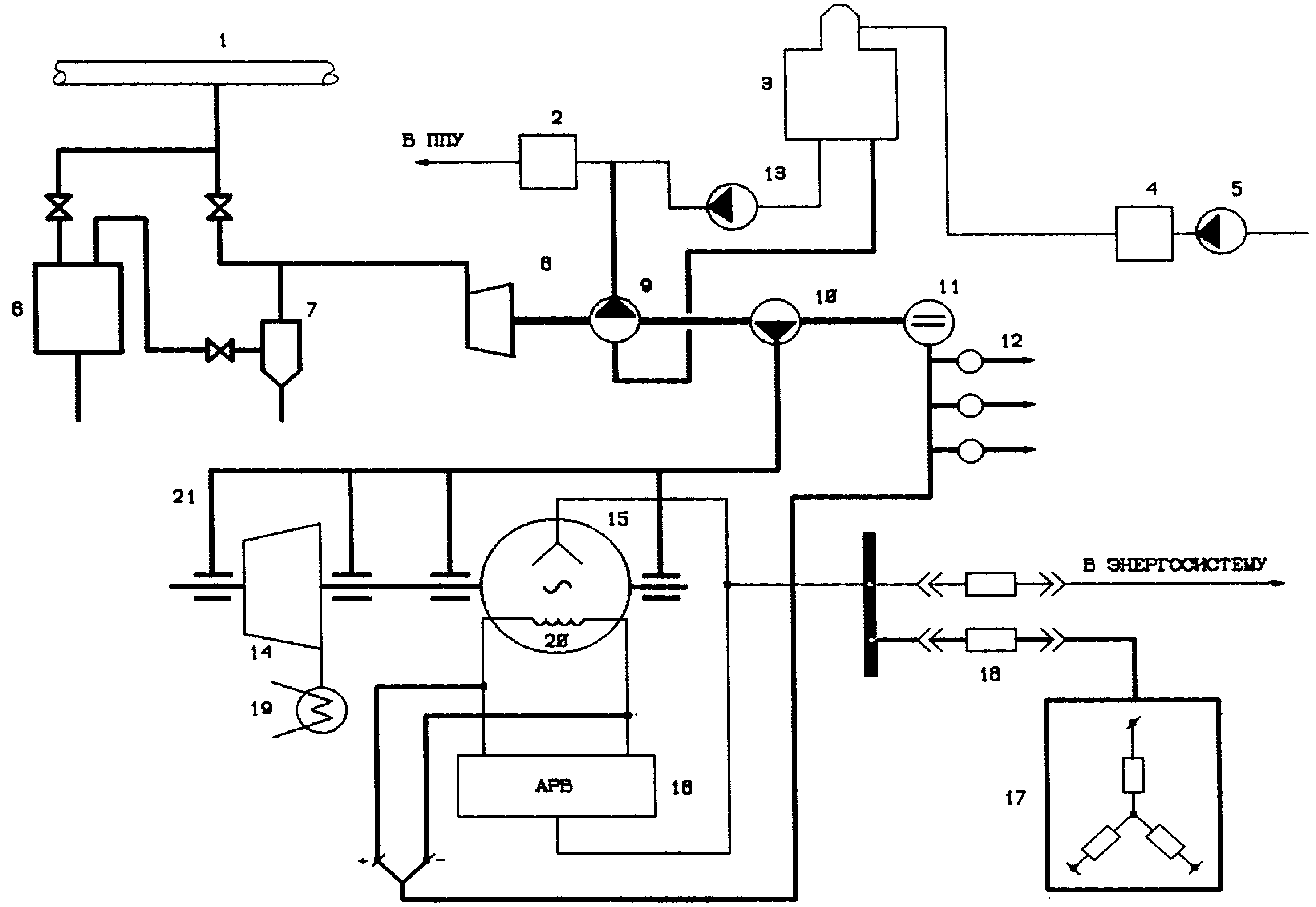
Изобретение предусматривает ускоренный останов турбогенератора при полном обесточивании благодаря использованию остаточных тепловыделений реактора и аккумулированной тепловой энергии для генерирования водяного пара и срабатывания его в специально предназначенной для этого дополнительной паротурбинной установке. Дополнительная паротурбинная установка, получая пар из главного паропровода, обеспечивает подачу требуемого расхода питательной воды в паропроизводящую установку энергоблока через штатные регуляторы расхода масла на подшипники штатного турбогенератора. Одновременно ротор штатного турбогенератора ускоренно останавливается электродинамическим способом с помощью системы электродинамического торможения (генеральный режим на выбеге). При этом электрическая энергия от генератора отводится на балластное нагрузочное устройство с активным сопротивлением. Питание обмотки возбуждения штатного генератора на выбеге, а также системы управления, контроля и регистрации информации производится от генератора постоянного тока, находящегося на одном валу с турбиной паротурбинной установки. При полном обесточивании энергоблока имеется возможность снять пик остановочных тепловыделений, произвести частичное расхолаживание и останов турбогенератора за время функционирования устройства на тепловом выбеге энергоблока, увеличить эксплуатационную надежность и безопасность энергоблока. Появляется достаточное время для поиска отказа и восстановления штатного электроснабжения энергоблока. 2 с. и 8 з.п.ф-лы, 1 ил.
|