Промышленная Сибирь Ярмарка Сибири Промышленность СФО Электронные торги НОУ-ХАУ Электронные магазины Карта сайта
 
 

Поиск патентов

Как искать?
Реферат
Название
Публикация
Регистрационный номер
Имя заявителя
Имя изобретателя
Имя патентообладателя

    





Оформить заказ и задать интересующие Вас вопросы Вы можете напрямую c 6-00 до 14-30 по московскому времени кроме сб, вс. whatsapp 8-950-950-9888

На данной странице представлена ознакомительная часть выбранного Вами патента

Для получения более подробной информации о патенте (полное описание, формула изобретения и т.д.) Вам необходимо сделать заказ. Нажмите на «Корзину»


РЕГУЛЯТОР ПЕРЕМЕННОГО НАПРЯЖЕНИЯ

Номер публикации патента: 2393524

Вид документа: C1 
Страна публикации: RU 
Рег. номер заявки: 2009119828/09 
  Сделать заказПолучить полное описание патента

Редакция МПК: 
Основные коды МПК: G05F001/14    
Аналоги изобретения: SU 1325431 A1, 23.07.1987. RU 2339071 C1, 20.11.2008. RU 2246745 C2, 20.02.2005. US 3818321 A, 18.06.1974. 

Имя заявителя: Государственное образовательное учреждение высшего профессионального образования "Рыбинская государственная авиационная технологическая академия имени П.А. Соловьева" (RU) 
Изобретатели: Юдин Алексей Викторович (RU)
Юдин Виктор Васильевич (RU) 
Патентообладатели: Государственное образовательное учреждение высшего профессионального образования "Рыбинская государственная авиационная технологическая академия имени П.А. Соловьева" (RU) 

Реферат


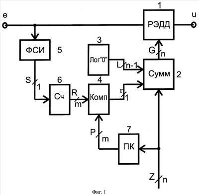
Изобретение относится к электротехнике и может найти применение в устройствах электропитания технологического оборудования, в частности нагревателей прецизионных электропечей. Техническим результатом предлагаемого изобретения является уменьшение дифференциальной нелинейности регулировочной характеристики. Технический результат достигается тем, что в известный регулятор переменного напряжения, содержащий включенный между входными и выходными зажимами регулирующий орган дискретного действия, управляющие входы которого подключены к выходу сумматора, соединенного первым входом с управляющими входами регулятора переменного напряжения, старшими разрядами второго входа - с источником сигнала логического нуля, а его младшим разрядом - с выходом компаратора, первый вход которого через цепочку из каскадно-соединенных формирователя синхроимпульсов и двоичного счетчика подключен к входным зажимам регулятора, введен преобразователь кодов, подключенный входом к управляющему входу регулятора, а выходом - ко второму входу компаратора. 4 ил.

Дирекция сайта "Промышленная Сибирь"
Россия, г.Омск, ул.Учебная, 199-Б, к.408А
Сайт открыт 01.11.2000
© 2000-2018 Промышленная Сибирь
Разработка дизайна сайта:
Дизайн-студия "RayStudio"