Промышленная Сибирь Ярмарка Сибири Промышленность СФО Электронные торги НОУ-ХАУ Электронные магазины Карта сайта
 
 

Поиск патентов

Как искать?
Реферат
Название
Публикация
Регистрационный номер
Имя заявителя
Имя изобретателя
Имя патентообладателя

    





Оформить заказ и задать интересующие Вас вопросы Вы можете напрямую c 6-00 до 14-30 по московскому времени кроме сб, вс. whatsapp 8-950-950-9888

На данной странице представлена ознакомительная часть выбранного Вами патента

Для получения более подробной информации о патенте (полное описание, формула изобретения и т.д.) Вам необходимо сделать заказ. Нажмите на «Корзину»


ТРАНСМИССИЯ

Номер публикации патента: 2374532

Вид документа: C1 
Страна публикации: RU 
Рег. номер заявки: 2008110831/11 
  Сделать заказПолучить полное описание патента

Редакция МПК: 
Основные коды МПК: F16H063/00   F16H061/688    
Аналоги изобретения: US 2007089556 A1, 26.04.2007. JP 2001304411 A, 31.10.2001. US 5531133 A, 02.07.1996. RU 2047029 С1, 27.10.1995. 

Имя заявителя: МИЦУБИСИ ДЗИДОСЯ КОГИО КАБУСИКИ КАЙСЯ (JP),
МИЦУБИСИ ДЗИДОСЯ ИНДЖИНИРИНГ КАБУСИКИ КАЙСЯ (JP) 
Изобретатели: СИНТАНИ Масанори (JP)
КАСУЯ Кодзи (JP) 
Патентообладатели: МИЦУБИСИ ДЗИДОСЯ КОГИО КАБУСИКИ КАЙСЯ (JP)
МИЦУБИСИ ДЗИДОСЯ ИНДЖИНИРИНГ КАБУСИКИ КАЙСЯ (JP) 
Приоритетные данные: 07.06.2007 JP 2007-151521 

Реферат


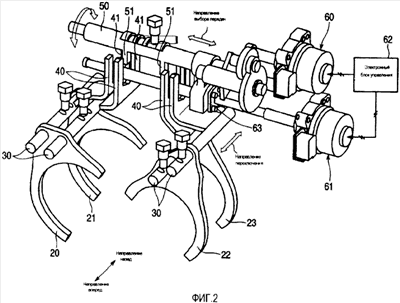
Изобретение относится к механическим трансмиссиям, имеющим средства переключения передач. Трансмиссия содержит переключающий элемент (51), выполненный с возможностью перемещения в направлении переключения и направлении выбора передач; переключающий рычаг (40), имеющий пару вильчатых частей (41), отнесенных друг от друга в направлении переключения; и переключающую вилку (20-23), соединенную с переключающим рычагом через переключающий шток (30). Переключающий элемент (51) выполнен с возможностью перемещения приводом для толкания одной из вильчатых частей в направлении переключения для избирательного перемещения переключающего рычага в направлении переключения для выполнения операции переключения передач переключающей вилкой при помощи переключающего штока. Пара вильчатых частей (41) расположена таким образом, что она смещена друг от друга в направлении выбора передач. Изобретение обеспечивает быстрое и эффективное переключение передач посредством упрощения движений переключающего элемента без значительного увеличения пространства между двумя вильчатыми частями переключающего рычага. 3 з.п. ф-лы, 7 ил.

Дирекция сайта "Промышленная Сибирь"
Россия, г.Омск, ул.Учебная, 199-Б, к.408А
Сайт открыт 01.11.2000
© 2000-2018 Промышленная Сибирь
Разработка дизайна сайта:
Дизайн-студия "RayStudio"