Промышленная Сибирь Ярмарка Сибири Промышленность СФО Электронные торги НОУ-ХАУ Электронные магазины Карта сайта
 
 

Поиск патентов

Как искать?
Реферат
Название
Публикация
Регистрационный номер
Имя заявителя
Имя изобретателя
Имя патентообладателя

    





Оформить заказ и задать интересующие Вас вопросы Вы можете напрямую c 6-00 до 14-30 по московскому времени кроме сб, вс. whatsapp 8-950-950-9888

На данной странице представлена ознакомительная часть выбранного Вами патента

Для получения более подробной информации о патенте (полное описание, формула изобретения и т.д.) Вам необходимо сделать заказ. Нажмите на «Корзину»


ОТРЕЗНЫЕ УСТРОЙСТВА

Номер публикации патента: 2424879

Вид документа: C2 
Страна публикации: RU 
Рег. номер заявки: 2009126938/02 
  Сделать заказПолучить полное описание патента

Редакция МПК: 
Основные коды МПК: B23D045/00   B24B027/06   B27B005/00    
Аналоги изобретения: JP 9131701 А, 20.05.1997. SU 782997 A1, 15.12.1980. SU 1715586 A1, 29.02.1992. RU 2022728 C1, 15.11.1994. US 689005 В1, 31.05.2005. 

Имя заявителя: МАКИТА КОРПОРЕЙШН (JP) 
Изобретатели: КАНИ Тосиюки (JP)
ЯМАМУРА Гох (JP) 
Патентообладатели: МАКИТА КОРПОРЕЙШН (JP) 
Приоритетные данные: 14.07.2008 JP 2008-182416 

Реферат


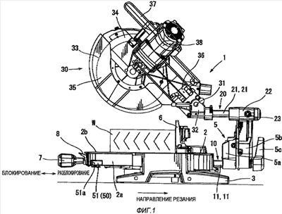
Изобретение относится к настольным отрезным устройствам и может быть использовано при отрезке изделий дисковыми пилами. Одно из устройств содержит стол, режущий модуль, расположенный на верхней стороне стола и вертикально подвижно прикрепленный к столу через механизм скольжения. Механизм скольжения дает возможность режущему модулю скользить в направлении скольжения относительно стола, в плоскости, параллельной поверхности стола. Механизм блокировки скольжения может блокировать или разблокировать скользящее движение режущего модуля и включает в себя модуль управления, действующий скользящим образом для блокировки и разблокировки указанного скользящего движения. Второе отрезное устройство содержит стол, выполненный с удлинением, а режущий модуль прикреплен к столу через направляющую планку, которая может скользить относительно стола в направлении движения режущего модуля в плоскости, параллельной поверхности стола. Механизм блокировки скольжения содержит элемент управления, блокирующее устройство для блокировки и разблокировки направляющей планки и рычаг управления, расположенный внутри удлинения стола и прикрепленный между элементом управления и блокирующим устройством. Обеспечиваются удобство и простота использования. 2 н. и 12 з.п. ф-лы, 8 ил.

Дирекция сайта "Промышленная Сибирь"
Россия, г.Омск, ул.Учебная, 199-Б, к.408А
Сайт открыт 01.11.2000
© 2000-2018 Промышленная Сибирь
Разработка дизайна сайта:
Дизайн-студия "RayStudio"